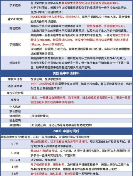
如何申请美国大学_美国大学申请流程

新网编辑 文化百科 5

美国大学申请流程到底分几步?

从选校到拿到I-20,全流程通常被拆成“选校—考试—材料—网申—结果—签证”六大阶段。每一步都环环相扣,错过任何一个节点都可能让录取概率大打折扣。

如何申请美国大学_美国大学申请流程-第1张图片-星辰妙记
(图片来源网络,侵删)

选校阶段:如何锁定真正适合自己的学校?

1. 先定专业还是先定学校?

多数顾问会告诉你“先选专业”,但更稳妥的做法是双轨并行:用专业筛掉完全不匹配的学校,再用学校排名、地理位置、奖学金政策反向验证专业选择。

2. 选校名单如何分层?

  • 冲刺校:录取率≤15%,标化成绩处于该校中段偏下。
  • 匹配校:录取率15%–40%,标化成绩处于中段。
  • 保底校:录取率≥40%,标化成绩高于中位数。

注意:保底校必须是你愿意去读的学校,否则宁可不申。


考试阶段:托福、SAT、ACT到底考哪个?

托福与雅思谁更吃香?

美国高校100%接受托福,部分学校不接受雅思。如果目标院校明确写“TOEFL preferred”,别冒险选雅思。

SAT还是ACT?

理科强选ACT,文科强选SAT。但真正决定因素是你的模考成绩:连续两次模考分差≥3分,就选高分对应的那一项。


材料阶段:如何让招生官在8分钟内记住你?

1. 主文书(Personal Statement)怎么写?

招生官平均阅读一篇文书的时间只有8分钟。开头30秒必须出现冲突或悬念,否则直接滑入“平庸”堆。

如何申请美国大学_美国大学申请流程-第2张图片-星辰妙记
(图片来源网络,侵删)

2. 补充文书(Supplement)可以套模板吗?

可以套结构,绝不能套内容。每所学校的补充题目都有细微差别,例如芝加哥大学喜欢“脑洞”,而布朗大学强调“学术自由”。

3. 推荐信找谁写?

  • 学术推荐信:优先找核心课程老师,且该课程成绩必须为A。
  • 课外推荐信:找能说出你具体贡献的教练或社团顾问,而非名气大的“挂名”推荐人。

网申阶段:Common App填错一次会怎样?

1. 活动列表如何排序?

投入时间影响力双重排序。招生官更关注你持续3年以上的活动,而非一次性志愿活动。

2. 专业选择可以undecided吗?

Top 30的学校里,只有5所对undecided友好(如芝加哥、布朗)。如果你申请工程学院,千万别undecided。


结果阶段:收到Defer/WL后还能做什么?

1. Defer后如何写Love Letter?

核心逻辑是“我比EA提交时更优秀”。可以补充新的奖项、更高的GPA、更深入的科研,但不要重复活动列表已有的内容

2. Waitlist转正率有多高?

整体数据看,Top 20的WL转正率不足3%,但文理学院如明德、瓦萨可达10%–15%。

如何申请美国大学_美国大学申请流程-第3张图片-星辰妙记
(图片来源网络,侵删)

签证阶段:面签官最常问的三个问题?

  1. Why this university? 回答需具体到课程、教授或实验室。
  2. Who is sponsoring you? 资金证明必须覆盖第一年全部费用。
  3. What will you do after graduation? 不要说“留美工作”,而是“回国加入家族企业/创业”

时间线:高二暑假开始晚不晚?

时间节点任务
高二暑假托福首考、SAT/ACT基础学习
高三上学期ED/EA文书定稿、递交网申
12月中旬ED放榜,准备RD文书
次年3月RD结果公布,对比奖学金
5月1日交定金、申请I-20
6–7月签证、体检、订机票

常见误区:90%申请者都会踩的坑

  • 误区1:把“夏校”当“录取捷径”。顶尖夏校如SSHI、RSI的确加分,但普通夏校作用有限。
  • 误区2:盲目追求AP数量。招生官更看AP成绩而非门数,3门5分比6门4分更有说服力。
  • 误区3:忽视奖学金申请截止日期。不少学校要求在ED截止前单独提交CSS Profile。

最后的Q&A:为什么有人标化低却被Top 10录取?

答案藏在“院校需求”四个字。例如某年康奈尔农业学院急需马术特长生,标化1350的申请者也能录。你无法预测需求,但可以通过深度研究学校官网、招生官演讲、在读学生访谈,找到隐藏机会。

上一篇南通大学杏林学院怎么样_录取分数线是多少

下一篇当前分类已是最新一篇

发布评论 0条评论)

还木有评论哦,快来抢沙发吧~